You're experiencing the new arrow.com, you can return to your original experience at any time. Back to original site

Arrow Electronic Components Online

AD4130-4:32 μA、超低消費電力、24ビット シグマデルタADC(統合PGAおよびFIFO搭載)。

超低消費電力30 7月 2025
人がヘルストラッキングデータを表示するスマートウォッチと連携した、詳細なグラフを表示するスマートフォンを操作しています。
すべての記事を見る

AD4130-4 は、低帯域バッテリー駆動アプリケーション向けの超低消費電力で高精度な測定ソリューションです。 

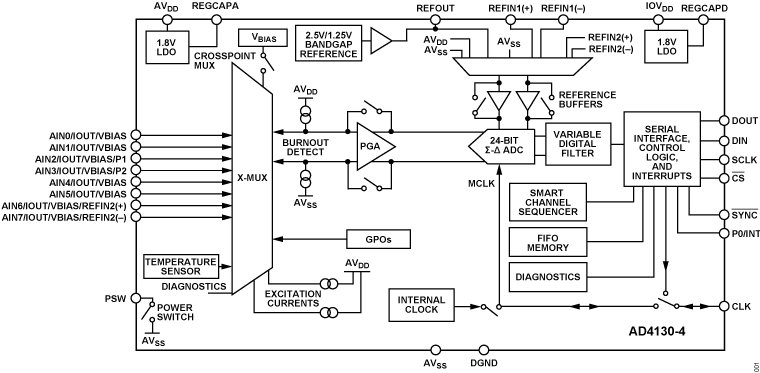
AD4130-4 の完全統合型アナログフロントエンド(AFE)には、最大 8 つの単端入力または 4 つの差動入力に対応したマルチプレクサ、プログラマブルゲインアンプ(PGA)、24 ビットのシグマデルタ(Σ-Δ)アナログ-デジタルコンバータ(ADC)、オンチップリファレンスとオシレータ、選択可能なフィルタオプション、スマートシーケンサー、センサのバイアスおよび励起オプション、診断機能、ならびにコインセルで 5 年以上の動作寿命を可能にする新機能(FIFO バッファおよびデューティサイクリング)が含まれています。
 
AD4130-4 は、(連続変換中に)電流消費量が 28.5 μA(ゲイン = 1)および 32.5 μA(ゲイン = 128)で低周波数信号を測定することが可能で、デューティサイクリングオプションのいずれかを使用することで、さらに低い平均電流を実現します。AD4130-4 は、4 つの差動入力または 8 つの単端もしくは疑似差動入力に構成可能であり、クロスポイントマルチプレクサに接続し、任意の入力ペアを PGA および ADC への計測チャネル入力にすることができます。
 
AD4130-4 は、1.71 V から 3.6 V の単一アナログ電源電圧で動作できるよう設計されています。バッテリアプリケーションでは、1.71 V までの低電圧動作がシステム寿命を延ばすことが可能であり、電池の電圧が低下しても AFE の動作を継続できます。デジタル電源は分離可能で、1.65 V から 3.6 V の範囲内で動作可能です。
 
削減された電流消費とともに、オンチップ FIFO バッファの統合はスマートシーケンサーと連携して使用可能であり、これにより AD4130-4 は自律的な計測システムとなり、マイクロコントローラは長時間スリープすることができます。
 
インテリジェントな割り込み機能により、エラー検出および安全性に対する信頼性が向上します。ユーザーは、FIFO 内のサンプルが事前定義された値に達した場合、またはユーザー定義の閾値を超えた場合にトリガーされる割り込み信号を有効にすることができます。
 
AD4130-4 には、温度、荷重、圧力を測定するために使用されるトランスデューサに対して簡単で効率的な接続を実現するための次の主要なアナログ機能が搭載されています:

  • PGA: プログラマブルゲイン(1から128まで)および低入力電流の高入力インピーダンスにより、PGAは抵抗ブリッジ、熱電対、抵抗温度検出器(RTDs)などの低出力振幅のトランスデューサに直接接続することを可能にします。
  • 容量性PGAは、完全なコモンモード入力範囲を可能にし、設計者に広く変動する入力コモンモードに対するより大きな余裕を提供します。広いコモンモード入力範囲は全体的な分解能を向上させ、比率測定において非常に効果的です。
  • 低ドリフト精密電流源。IEXC0およびIEXC1電流源は、2線式、3線式、4線式のRTDを励起するために使用できます。励起電流出力オプションには、100 nA、10 μA、20 μA、50 μA、100 μA、150 μA、200 μAが含まれます。
  • ローサイドパワースイッチ (PDSW) は、変換間でブリッジセンサーの電源をオフにするために使用できます。PDSW はシーケンサ内でチャンネルごとに制御可能であり、システム全体のタイミングとエネルギーの最適化を可能にします。また、PDSW は低消費電力システムで高出力のアナログセンサーの使用を可能にします。
  • 熱電対の電圧バイアス(VBIASソースはチャネルの共通モード電圧をAVDD/2に設定します)。
  • スマートシーケンサーは、各有効化された事前設定済みのチャンネルを所定の順序で変換することを可能にし、これによりトランスデューサ、システムチェックおよび診断測定を組み合わせて実行することができます。このシーケンサーにより、デバイスとの繰り返しのシリアルインターフェース通信が不要になります。16のチャンネルがシーケンス内で設定可能であり、それぞれがゲイン、フィルタータイプ、出力データレート、バッファリング、タイミング、および基準ソースを選択できる8つの事前設定されたADCセットアップから選択できます。

高レベルの統合フロントエンド機能と小型パッケージオプションを組み合わせることで、小型のエンドソリューションを可能にします。例えば、AD4130-4は低熱ドリフトバンドギャップリファレンスを統合しており、外部差動リファレンスを受け入れることができ、内部バッファリングが可能です。
 
安全性が重要なアプリケーションでは、AD4130-4には、バーンアウト電流によるオープンワイヤ検出、内部温度センサー、リファレンス検出、アナログ入力過電圧および低電圧検出などの診断機能が含まれています。また、デジタルインターフェース上の診断機能には、堅牢な通信リンク向けの巡回冗長検査(CRC)やシリアルインターフェースチェックが含まれています。

主な機能と利点

  • 超低消費電流(典型)
  • 32 µA:連続変換モード(ゲイン = 128)
  • 5 µA:デューティサイクリングモード(比率 = 1/16)
  • 0.5 µA:スタンバイモード
  • 0.1 µA: パワーダウンモード
  • システムレベルの電力節約のための内蔵機能
  • 現在の節約デューティサイクル比率: 1/4 または 1/16
  • スマートシーケンサーとチャネルごとの設定により、ホストプロセッサの負荷を最小限に抑えます
  • 深埋込みFIFOによりホストプロセッサの負荷を最小化します(256サンプルの深さ)
  • 自律型FIFO割り込み機能、しきい値検出
  • バッテリー寿命を延ばす単一電源は1.71 Vまで低減可能
  • RMSノイズ: 25 nV rms(1.17 SPS、ゲイン=128の場合) − 48 nV/√Hz
  • 最大22ビットのノイズフリー(ゲイン=1)
  • 出力データレート: 1.17 SPS から 2.4 kSPS
  • 1.71 V~3.6 Vの単一電源または±1.8 Vの分割電源で動作
  • バンドギャップリファレンス、最大ドリフト15ppm/°C
  • レール・ツー・レールアナログ入力付きPGA
  • 適応性のあるセンサーインターフェース機能
  • RTD用の一致したプログラム可能な励起電流
  • 熱電対用オンチップバイアス電圧ジェネレータ
  • ブリッジトランスデューサ用ローサイドパワースイッチ
  • センサーオープンワイヤ検出
  • 内部温度センサーおよびオシレーター
  • 自己およびシステム校正
  • 柔軟なフィルターオプション
  • 選択したフィルターオプションでの50 Hz/60 Hz同時抑制
  • 汎用出力
  • 診断機能
  • クロスポイント多重化入力
  • 4つの差動入力/8つの疑似差動入力
  • 5 MHz SPI(3線式または4線式)
  • 35ボール、2.7 mm × 3.56 mm WLCSPおよび32リード、5 mm × 5 mm LFCSPで利用可能
  • 温度範囲: −40°C ~ +105°C (WLCSP)、−40°C ~ +125°C (LFCSP)
  • AD4130-4 LFCSPはAD7124-4 LFCSPとピン互換

アプリケーション

  • スマートトランスミッタ
  • ワイヤレスバッテリーおよびハーベスター駆動センサーノード
  • ポータブル計測機器
  • 温度測定:熱電対、RTD、サーミスタ
  • 圧力測定: ブリッジトランスデューサ
  • ヘルスケアとウェアラブル

ブロック図と表

Drawing of an Diagram for 0725-AD4130-4 FBL

Drawing of an Diagram for AD4130-4-PC1

Drawing of an Diagram for 0725-AD4130-4 PC

記事タグ

Global
アナログ・デバイセズ
記事

関連コンテンツ