フィルター
| 説明 | リリース元 | 申請について | 最終製品向け | |||
|---|---|---|---|---|---|---|
MAX79356SNF# |
Analog Devices | Measurement and Monitoring | Factory Automation, Renewable Energy, Home Energy, Smart Grid, Building Automation, Lighting Control, E-Vehicle Charging, Advanced Metering Infrastructure, Street Lighting Automation, Smart Metering | |||
EV-AD74412RSDZ |
Analog Devices | Sensors and Transducers | Factory Automation, Motor Driver, Process Control, Building Control | |||
CN-0083 |
Analog Devices | Data Conversion | Instrumentation and Measurement, Factory Automation, Servo Motor | |||
PRD11933.3V DC to DC Single Output Power Supply for Instrumentation |
Analog Devices | Power Supplies | Instrumentation and Measurement, Communications and Telecom, Industrial Control, Factory Automation, Radar System | |||
DC1880ADC1880A, Demo Board based on LTC2874 Quad IO-Link Master Hot-Swap Power Controller and PHYL |
Analog Devices | Interface | Factory Automation | |||
EVAL-ADUC7020QSEVAL-ADUC7020QS, Evaluation Board for the 16/32-bit ADuC7020/ARM7TDMI MCUs |
Analog Devices | Embedded System | Instrumentation and Measurement, Industrial Control, Optical Networking, Wireless Base Station, Factory Automation, Smart Sensor | |||
CN-0090 |
Analog Devices | Data Conversion | Instrumentation and Measurement, Factory Automation, Servo Motor | |||
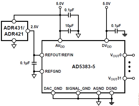
CN-0084Software Configurable 14-Bit Quad Channel Unipolar/Bipolar Voltage Output Using DAC |
Analog Devices | Data Conversion | Instrumentation and Measurement, Factory Automation, Servo Motor | |||
CN-0031 |
Analog Devices | Interface | Instrumentation and Measurement, Factory Automation | |||
CN-0006 |
Analog Devices | Data Conversion | Instrumentation and Measurement, Factory Automation, Servo Motor | |||
CN-0014 |
Analog Devices | Data Conversion | Instrumentation and Measurement, Factory Automation | |||
AN25312-Bit ADC, 12-Bit DAC Data Acquisition System for Factory Automation |
Analog Devices | Data Conversion | Industrial Control, Automatic Test Equipment, Factory Automation, Motion Motor Control | |||
AN1132 |
Analog Devices | Switches | Factory Automation, Home Appliances, Diesel Engine Management System | |||
AN4439Circuit showing the MAX9933 RF Detector in an ASK Application |
Analog Devices | Wireless Communication | Wireless Base Station, Factory Automation, Industrial Networking, Remote Keyless Entry, Tire Pressure Monitoring System | |||
EVAL-ADuC7020QSZ |
Analog Devices | Embedded System | Instrumentation and Measurement, Industrial Control, Optical Networking, Wireless Base Station, Factory Automation, Smart Sensor | |||
CN-0011 |
Analog Devices | Data Conversion | Industrial Control, Factory Automation | |||
CN-010416-Bit ADC, 16-Bit DAC Data Acquisition System for Instrumentation |
Analog Devices | Data Conversion | Instrumentation and Measurement, Industrial Control, Factory Automation | |||
EVAL-ADuC7024QS |
Analog Devices | Embedded System | Instrumentation and Measurement, Industrial Control, Optical Networking, Wireless Base Station, Factory Automation, Smart Sensor | |||
MAX7358EVKIT+MAX7358EVKIT+, Evaluation Board for Analog Switch for Servers |
Analog Devices | Switches | Servers, Wireless Base Station, Factory Automation, RAID Controller Card | |||
MAX15501EVKIT+MAX15501EVKIT+, Evaluation Board for the Clock Synthesizer for Factory Automation |
Analog Devices | Clock and Timing | Industrial Control, Factory Automation, Embedded PC, Distributed Control System, Industrial Programmable Logic Controllers (PLCs) | |||