フィルター
| 説明 | リリース元 | 申請について | 最終製品向け | |||
|---|---|---|---|---|---|---|
DC2161A-ADC2161A-A, LTC4231IMS-1 Demo Board, Micro-power Hot-Swap Controller with Latch-Off |
Analog Devices | Power Management | Power Distribution Control | |||
DC2161A-BDC2161A-B, LTC4231IMS-2 Demo Board, Micro-power Hot-Swap Controller with Auto-Retry |
Analog Devices | Power Management | Power Distribution Control | |||
LTC1147-3.3_Typical ApplicationTypical Application Circuit for LTC1147L, 3.3V/2A Output High Efficiency Regulator |
Analog Devices | Power Supplies | Cellular Phone, Notebook, GPS , palmtops, Power Distribution Control, Portable Instrumentation, Battery Powered Systems | |||
LTC1147-3.3_Typical ApplicationTypical Application Circuit for LTC1147L, 2.5V/2A Step-Down Regulator |
Analog Devices | Power Supplies | Cellular Phone, Notebook, GPS , palmtops, Power Distribution Control, Portable Instrumentation, Battery Powered Systems | |||
LTC1143_Typical ApplicationTypical Application Circuit for LTC1143L Dual 5V/2A, 3.3V/3A Converter |
Analog Devices | Power Supplies | Personal Digital Assistant, Notebook, palmtops, Power Distribution Control, Portable Instrumentation, Battery Powered Systems | |||
LTC1143_Typical ApplicationTypical Application Circuit for LTC1143L Dual 3.3V/5V Buck-Boost Regulator |
Analog Devices | Power Supplies | Personal Digital Assistant, Notebook, palmtops, Power Distribution Control, Portable Instrumentation, Battery Powered Systems | |||
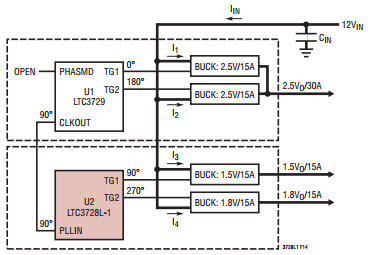
LTC3728L_Typical Application |
Analog Devices | Power Supplies | Notebook, palmtops, Power Distribution Control, Portable Instrumentation, Telecom System, Battery Powered Systems | |||
LTC1147-3.3_Typical ApplicationTypical Application Circuit for LTC1147-3.3 High Efficiency Step-Down Converter |
Analog Devices | Power Supplies | Cellular Phone, Notebook, GPS , palmtops, Power Distribution Control, Portable Instrumentation, Battery Powered Systems | |||
LTC1147-3.3_Typical ApplicationTypical Application Circuit for LTC1147-3.3, 2.5V/2A Step-Down Regulator |
Analog Devices | Power Supplies | Cellular Phone, Notebook, GPS , palmtops, Power Distribution Control, Portable Instrumentation, Battery Powered Systems | |||
LTC1147-3.3_Typical ApplicationTypical Application Circuit for LTC1147-3.3, 3.3V/2A Output High Efficiency Regulator |
Analog Devices | Power Supplies | Cellular Phone, Notebook, GPS , palmtops, Power Distribution Control, Portable Instrumentation, Battery Powered Systems | |||
LTC3728L-1_Typical Application |
Analog Devices | Power Supplies | Notebook, palmtops, Power Distribution Control, Portable Instrumentation, Telecom System, Battery Powered Systems | |||
LTC3728L-1_Typical Application |
Analog Devices | Power Supplies | Notebook, palmtops, Power Distribution Control, Portable Instrumentation, Telecom System, Battery Powered Systems | |||
LTC3728L-1_Typical ApplicationTypical Application Circuit for LTC3728LEUH-1 High Efficiency Dual 5V/3.3V Step-Down Converter |
Analog Devices | Power Supplies | Notebook, palmtops, Power Distribution Control, Portable Instrumentation, Telecom System, Battery Powered Systems | |||
LTC3728L-1_Typical Application |
Analog Devices | Power Supplies | Notebook, palmtops, Power Distribution Control, Portable Instrumentation, Telecom System, Battery Powered Systems | |||
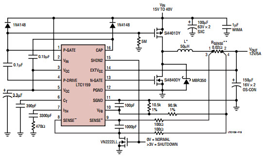
LTC1159-3.3_Typical ApplicationTypical Application Circuit for LTC1159-3.3 High Efficiency 15V to 40V Input 12V/5A Output Regulator |
Analog Devices | Power Supplies | Notebook, Power Supplies, Telecom Power Supply, palmtops, Power Distribution Control, Portable Instrumentation, Battery Powered Systems | |||
LTC1159-5_Typical ApplicationTypical Application Circuit for LTC1159-5 High Efficiency 15V to 40V Input 12V/5A Output Regulator |
Analog Devices | Power Supplies | Notebook, Power Supplies, Telecom Power Supply, palmtops, Power Distribution Control, Portable Instrumentation, Battery Powered Systems | |||
LTC1143_Typical ApplicationTypical Application Circuit for LTC1143 Dual 1.8V/3A and 2.5V/2A with Burst Mode Defeated |
Analog Devices | Power Supplies | Personal Digital Assistant, Notebook, palmtops, Power Distribution Control, Portable Instrumentation, Battery Powered Systems | |||
LTC3861-1_Typical Application |
Analog Devices | Power Supplies | Power Distribution Control, Industrial Power Supply, Telecom System | |||
LTC3728L_Typical ApplicationTypical Application Circuit for LTC3728LCUH Dual, 550kHz, 2-Phase Synchronous Regulator |
Analog Devices | Power Supplies | Notebook, palmtops, Power Distribution Control, Portable Instrumentation, Telecom System, Battery Powered Systems | |||
LTC3728L_Typical ApplicationTypical Application Circuit for LTC3728LCGN Dual, 550kHz, 2-Phase Synchronous Regulator |
Analog Devices | Power Supplies | Notebook, palmtops, Power Distribution Control, Portable Instrumentation, Telecom System, Battery Powered Systems | |||