DM182018, MiWi Protocol - Wi-Fi Wireless Demo Kit to evaluate and experiment with MiWi Protocol to Wi-Fi Gateway Solutions
使用 Microchip Technology 的 MRF89XAM8A-I/RM 的参考设计
Image
1 / 6
依据最终产品
- Wi-Fi
说明
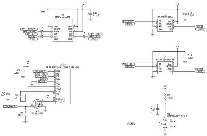
- DM182018, MiWi Protocol to Wi-Fi Wireless Demo Kit allows developers to evaluate and experiment with MiWi protocol to Wi-Fi gateway solutions. The kit includes a Wireless Evaluation Board with both the MiWi protocol and Wi-Fi transceivers. The kit also includes two MiWi Demo Boards to create a three node MiWi protocol network. The Wireless Evaluation Board can be connected to a client device, such as a laptop or a mobile phone, using the Wi-Fi network. Based on the application running on the MiWi protocol nodes, the information exchanged can be displayed on the client device
Featured Parts (24)
| 零件编号 | 供应商 | 类别 | 说明 | |||
|---|---|---|---|---|---|---|
|
|
MCP2200T-I/MQ | Microchip Technology | Interface Controllers | USB 2.0 to UART Protocol Converter with GPIO UART Interface 3.3V/5V 20-Pin QFN EP T/R | 买入 | |
|
|
JS202011SCQN | C&K | Switch Slide | Switch Slide ON ON DPDT Top Slide 0.3A 6VDC Gull Wing SMD T/R | 买入 | |
|
|
TC105333ECTTR | Microchip Technology | DC to DC Controllers | DC/DC Cntrlr Single-OUT Step Down 345kHz 5-Pin SOT-23 T/R | 买入 | |
|
|
25LC256-I/SN | Microchip Technology | EEPROM | EEPROM Serial-SPI 256K-bit 32K x 8 3.3V/5V 8-Pin SOIC N Tube Automotive AEC-Q100 | 买入 | |
|
|
MCP2200-I/SO | Microchip Technology | Interface Controllers | USB 2.0 to UART Protocol Converter with GPIO UART Interface 3.3V/5V 20-Pin SOIC W Tube | 买入 | |
|
|
MCP9700AT-E/TTVAO | Microchip Technology | Temperature and Humidity Sensors | Temp Sensor Analog Automotive AEC-Q100 3-Pin SOT-23 T/R | 买入 | |
|
|
MCP9700AT-E/LT | Microchip Technology | Temperature and Humidity Sensors | Temperature Sensor Analog 5-Pin SC-70 T/R | 买入 | |
|
|
MCP2200-I/SS | Microchip Technology | Interface Controllers | USB 2.0 to UART Protocol Converter with GPIO UART Interface 3.3V/5V 20-Pin SSOP Tube | 买入 | |
|
|
MCP2200-I/MQ | Microchip Technology | Interface Controllers | USB 2.0 to UART Protocol Converter with GPIO UART Interface 3.3V/5V 20-Pin VQFN EP Tube | 买入 | |
|
|
MRF24J40MA-I/RM | Microchip Technology | RF Transceivers | RF Transceiver Module 3.3V 12-Pin SMD Module Tray | 买入 | |
|
|
PIC18F46J50-I/PT | Microchip Technology | Microcontrollers - MCUs | MCU 8-bit PIC RISC 64KB Flash 2.5V/3.3V 44-Pin TQFP Tray | 买入 | |
|
|
SST25VF010A-33-4C-SAE | Microchip Technology | Flash | NOR Flash Serial-SPI 3.3V 1M-bit 128K x 8 20ns 8-Pin SOIC N Tube | 买入 | |