STEVAL-IPM15B, Motor Control Power Board based on the SLLIMM 2nd series module STGIB15CH60TS-L of IGBT IPMs
使用 STMicroelectronics 的 STGIB15CH60TS-L 的参考设计
Image
1 / 6
依据最终产品
- Air Compressor
- Air Conditioning
- Fan Controller
- Power Tool
- White Goods
说明
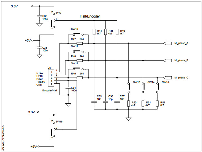
- STEVAL-IPM15B, Motor Control Power Board based on the SLLIMM 2nd series of IGBT IPMs. The STEVAL-IPM15B is a compact motor drive power board based on the SLLIMM (small low-loss intelligent molded module) 2nd series module STGIB15CH60TS-L. It provides an affordable, easy-to-use solution for driving high power motors for a wide range of applications such as white goods, air conditioners, compressors, power fans, high-end power tools and generally 3-phase inverters for motor drives. The IPM itself consists of short-circuit rugged IGBTs and a wide range of features including under voltage lockout, smart shut-down, temperature sensing and NTC inside and overcurrent protection
Featured Parts (9)
| 零件编号 | 供应商 | 类别 | 说明 | |||
|---|---|---|---|---|---|---|
|
|
TSV994IPT | STMicroelectronics | Operational Amplifiers - Op Amps | Op Amp Quad Low Voltage Amplifier R-R I/O 5.5V 14-Pin TSSOP T/R | 买入 | |
|
|
TSV994IYPT | STMicroelectronics | Operational Amplifiers - Op Amps | Op Amp Quad Low Voltage Amplifier R-R I/O 5.5V 14-Pin TSSOP T/R Automotive AEC-Q100 | 买入 | |
|
|
TSV994IYDT | STMicroelectronics | Operational Amplifiers - Op Amps | Op Amp Quad Low Voltage Amplifier R-R I/O 5.5V Automotive AEC-Q100 14-Pin SOIC T/R | 买入 | |
|
|
TSV994IDT | STMicroelectronics | Operational Amplifiers - Op Amps | Op Amp Quad Low Voltage Amplifier R-R I/O 5.5V 14-Pin SOIC T/R | 买入 | |
|
|
TSV994AIYPT | STMicroelectronics | Operational Amplifiers - Op Amps | Op Amp Quad Low Voltage Amplifier R-R I/O 5.5V 14-Pin TSSOP T/R Automotive AEC-Q100 | 买入 | |
|
|
TSV994AIYDT | STMicroelectronics | Operational Amplifiers - Op Amps | Op Amp Quad Low Voltage Amplifier R-R I/O 5.5V Automotive AEC-Q100 14-Pin SOIC T/R | 买入 | |
|
|
TSV994AIDT | STMicroelectronics | Operational Amplifiers - Op Amps | Op Amp Quad Low Voltage Amplifier R-R I/O 5.5V 14-Pin SOIC T/R | 买入 | |
|
|
TSV994AIPT | STMicroelectronics | Operational Amplifiers - Op Amps | Op Amp Quad Low Voltage Amplifier R-R I/O 5.5V 14-Pin TSSOP T/R | 买入 | |
|
|
STGIB15CH60TS-L | STMicroelectronics | Intelligent Power Modules - IPMs | IPM IGBT 600V 20A 26-Pin SDIP2B EP Tube | 买入 | |