过滤器
| 说明 | 依据发布人 | 依据应用 | 依据最终产品 | |||
|---|---|---|---|---|---|---|
MAX38800EVKIT# |
Analog Devices | Power Supplies | Servers, DDR Memory, I/O Modules, Point-of-Load Applications, Graphics & Sound Chipsets, GPU Core Supply | |||
LTC3717-1_Typical Application |
Analog Devices | Power Supplies | Notebook, DDR Memory, Desktop Server, DDR Termination, Tracking & Margining Power Supply | |||
DN281FLTC3717, High Efficiency 10A LTC3717 VTT Supply from 4.5V to 24V Input |
Analog Devices | Power Supplies | DDR Memory | |||
DC1435ALTC3615EUF Demo Board, Dual, 4MHz, 3A Synchronous Step-Down DC/DC Converter in QFN package |
Analog Devices | Power Supplies | Portable, Portable Computers, DDR Memory, Distributed Control System | |||
DC1839ALT3634 Demo Board, VIN= 3.6V to 15V, V OUT1 =1.5V@ 3A, V OUT2 =1.8V @ 3A, V OUT3 =2.5V @ 3A |
Analog Devices | Power Supplies | DDR Memory | |||
DC1584ALTC4070EDDB Demo Board, Simple Low-IQ Battery Charger/Protector with NTC thermistor Input |
Analog Devices | Battery Management | Automotive and Transportation, DDR Memory, Solar Power, Energy harvesting | |||
ADP1752-1.5-EVALZADP1752-1.5-EVALZ, Evaluation Board for the ADP1752 linear regulator |
Analog Devices | Power Supplies | Instrumentation and Measurement, Data Acquisition System, Servers, Processor Power Management, Telecom Power Supply, Wired Networking, DDR Memory | |||
LTC3612_Typical Application |
Analog Devices | Power Supplies | Power Supplies, Portable Computers, DDR Memory, Distributed Power System, Handheld Electronics | |||
LTC3612_Typical Application |
Analog Devices | Power Supplies | Power Supplies, Portable Computers, DDR Memory, Distributed Power System, Handheld Electronics | |||
LTC3612_Typical Application |
Analog Devices | Power Supplies | Power Supplies, Portable Computers, DDR Memory, Distributed Power System, Handheld Electronics | |||
FCDC00059APD210X PWM buck controller uses 10.8 V to 13.2 V for the input voltage |
Analog Devices | Power Supplies | Set-Top Box, Medical Imaging, DDR Memory, Printers | |||
AN17811.65V DC to DC Single Output Power Supply for Desktops and Servers |
Analog Devices | Power Supplies | Set-Top Box, DDR Memory, Graphics Card, Desktop PC Power Supply, Game Console, Desktops and Servers | |||
FCDC 00054ADP1829 PWM buck controller uses 10.8 V to 13.2 V for the input voltage |
Analog Devices | Power Supplies | Set-Top Box, Medical Imaging, DDR Memory, Printers | |||
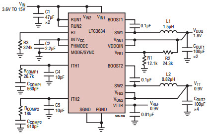
LTC3634_Typical Application |
Analog Devices | Power Supplies | DDR Memory | |||
LTC3634_Typical Application |
Analog Devices | Power Supplies | DDR Memory | |||
LTC3634_Typical ApplicationTypical Application Circuit for LTC3634EUFD Step-Down Regulator with VTT Powered from VDDQ |
Analog Devices | Power Supplies | DDR Memory | |||
DDR20Termination |
Analog Devices | Power Supplies | DDR Memory | |||
ADP1740-1.5-EVALZ |
Analog Devices | Power Supplies | Instrumentation and Measurement, Data Acquisition System, Servers, Processor Power Management, Telecom Power Supply, Wired Networking, DDR Memory | |||
DDR20Termination |
Analog Devices | Power Supplies | DDR Memory | |||
DDR20TerminationHigh efficiency 12A LTC3718 VTT power supply with 1.5V5V input |
Analog Devices | Power Supplies | DDR Memory | |||