Filtros
| Descripción | Publicado por | Para la aplicación | Para productos finales | |||
|---|---|---|---|---|---|---|
OP162_Typical ApplicationTypical Application Circuit for OP162GSZ-REEL HeadPhone Output Operational Amplifier |
Analog Devices | Amplifiers and Comparators | Wireless LAN, Office Equipments, Portable Instrumentation | |||
OP262_Typical ApplicationTypical Application Circuit for OP262GSZ-REEL HeadPhone Output Operational Amplifier |
Analog Devices | Amplifiers and Comparators | Wireless LAN, Office Equipments, Portable Instrumentation | |||
OP262_Typical ApplicationTypical Application Circuit for OP262GSZ-REEL7 HeadPhone Output Operational Amplifier |
Analog Devices | Amplifiers and Comparators | Wireless LAN, Office Equipments, Portable Instrumentation | |||
EVAL-ADF4106EB1 |
Analog Devices | Clock and Timing | Instrumentation and Measurement, Wireless LAN, Wireless Base Station, Satellite Radio, Broadband Access | |||
EVAL-ADF4153EB1EVAL-ADF4153EB1, Evaluation Board for the ADF4153, 1750 MHz PLL Clock Generator for Wireless LAN |
Analog Devices | Clock and Timing | Wireless LAN, Test Equipment, Wireless Base Station, Wireless Headset | |||
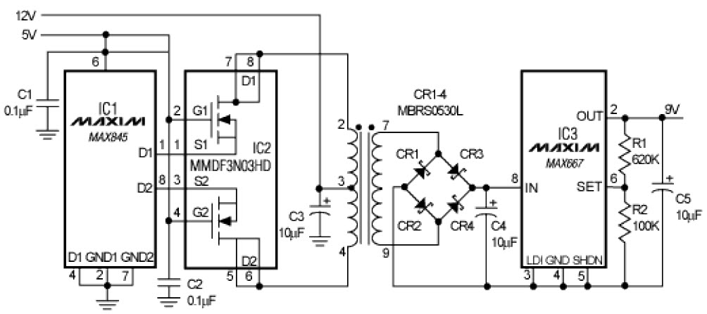
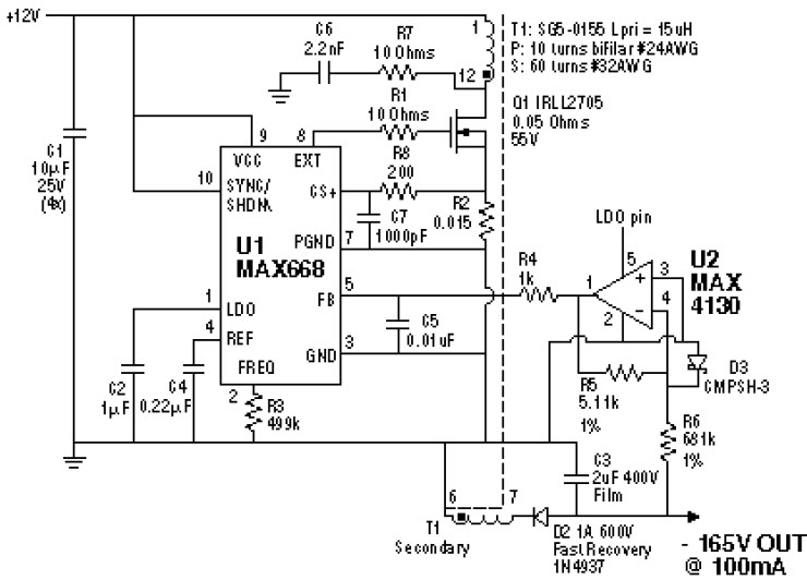
AN435-165V DC to DC Single Output Power Supply for Communications & Telecom |
Analog Devices | Power Supplies | Communications and Telecom, Audio, Wireless LAN | |||
AD8318-EVALZAD8318-EVALZ, Evaluation Board for AD8318, 1MHz to 8GHz, 70dB Logarithmic Detector/Controller |
Analog Devices | Wireless Communication | Instrumentation and Measurement, Wireless LAN, Cell Basestation, Satellite Radio, Radar System, WiMAX Basestation | |||
AD8318-EVALAD8318-EVAL, Evaluation Board for AD8318, 1MHz to 8GHz, 70dB Logarithmic Detector/Controller |
Analog Devices | Wireless Communication | Instrumentation and Measurement, Wireless LAN, Cell Basestation, Satellite Radio, Radar System, WiMAX Basestation | |||
AD8343-EVALZAD8343-EVALZ, Evaluation Board for AD8343, 5V, 2.4GHz Up/Down Conv Mixer |
Analog Devices | Wireless Communication | Wireless LAN, SONET, Cell Basestation, Satellite Radio | |||
EV-ADF4117SD1Z |
Analog Devices | Clock and Timing | Wireless LAN, Test Equipment, Radar System, Basestation, Satellite | |||
EV-ADF4112SD1Z |
Analog Devices | Clock and Timing | Wireless LAN, Test Equipment, Radar System, Basestation, Satellite | |||
EVAL-ADF4351EB1ZEVAL-ADF4351EB1Z, Evaluation Board for the ADF4351Fractional-N PLL Frequency Synthesizer |
Analog Devices | Clock and Timing | Wireless LAN, Test Equipment, Wireless Infrastructure, WiMAX/Wireless Broadband, Clock and Timing Devices | |||
AN904-72V, -24V DC to DC Multi-Output Power Supply for Communications & Telecom |
Analog Devices | Power Supplies | Communications and Telecom, Audio, Wired Networking, Wireless LAN, SLIC Line Card | |||
EVAL-ADF4156EB1EVAL-ADF4156EB1, Evaluation Board for the ADF4156 PLL Clock Generator for Wireless LAN |
Analog Devices | Clock and Timing | Wireless LAN, Test Equipment, Wireless Base Station, Wireless Headset | |||
AN1759 |
Analog Devices | Wireless Communication | Cellular Phone, Smart Phone, Wireless LAN, Cordless Phone, ISM-band Wireless | |||
AN529-185V DC to DC Single Output Power Supply for Communications & Telecom |
Analog Devices | Power Supplies | Communications and Telecom, Audio, Wired Networking, Wireless LAN | |||
AN175 |
Analog Devices | Power Supplies | Portable, Wireless LAN, Portable Computers | |||
AN28742.5-GHz LNA with Gain Step for 802.11b/g and Bluetooth Applications |
Analog Devices | Wireless Communication | Wireless LAN, Bluetooth | |||
ADF4118EBZ1ADF4118EBZ1, Evaluation Board for the ADF4118 PLL Clock Generator for Wireless LAN |
Analog Devices | Clock and Timing | Wireless LAN, Test Equipment, Wireless Headset | |||
CN-0294Increasing the Number of Outputs from a Clock Source Using Low Jitter LVPECL Fan-out Buffers |
Analog Devices | Clock and Timing | Wireless LAN, Test Equipment, Wireless Infrastructure | |||