Filtres
| Description | Lancé par | Pour l'application | Pour les produits finaux | |||
|---|---|---|---|---|---|---|
MAX14691EVKIT#MAX14691EVKIT#, Evaluation Kit for the MAX14692 High-Accuracy, Adjustable Power Limiter |
Analog Devices | Circuit Protection | Motion Motor Control, Human Machine Interface (HMI), Industrial Power Supply, Process Automation, High-Power Applications | |||
AN_H_BridgeInside iCoupler Technology: Driving an H-Bridge with ADuM3220 Isolated Gate Drivers |
Analog Devices | Power Drivers | Motion Motor Control, Industrial Inverter | |||
DC1698A-B4.5 to 5.5V Analog Amplification for Data Acquisition System |
Analog Devices | Amplifiers and Comparators | Data Acquisition System, Motion Motor Control, Solenoid Injection | |||
DC1082A-D |
Analog Devices | Data Conversion | Industrial, Power Supplies, Data Acquisition System, Motion Motor Control | |||
DC1186A |
Analog Devices | Data Conversion | Data Acquisition System, Motion Motor Control, UPS Power Supply, Power Meter | |||
AN-573 |
Analog Devices | Amplifiers and Comparators | Motion Motor Control | |||
MAX13256EVKIT#MAX13256EVKIT#, Evaluation Board for the MAX13256 MOSFET Power Driver for Power Meter |
Analog Devices | Power Drivers | Motion Motor Control, Portable Medical Devices, Power Meter | |||
AN1167 |
Analog Devices | Power Drivers | Motion Motor Control, Home Appliances, Thermocouple | |||
MAX9918EVKIT+MAX9918EVKIT+, Evaluation Kit for MAX9918 5V Analog Amplification for Industrial |
Analog Devices | Amplifiers and Comparators | Industrial, Motion Motor Control, Solenoid Injection | |||
AN4517 |
Analog Devices | Amplifiers and Comparators | Automotive and Transportation, Backplane Distributed Power, Power Management, Motion Motor Control | |||
EVAL-AD2S1205SDZEVAL-AD2S1205SDZ, Evaluation Board for the AD2S1205 Resolver-to-Digital Converters |
Analog Devices | Data Conversion | Automotive and Transportation, Industrial Control, Motion Motor Control, Hybrid Electric Vehicle, Electric Power Steering | |||
EVAL-AD2S1205CBZEVAL-AD2S1205CBZ, evaluation board for AD2S1200, 12-Bit, ADC for Automotive |
Analog Devices | Data Conversion | Automotive and Transportation, Industrial Control, Motion Motor Control, Hybrid Electric Vehicle, Electric Power Steering | |||
DC1113A |
Analog Devices | Amplifiers and Comparators | Automotive and Transportation, Motion Motor Control, Remote Control | |||
EVAL-AD7891-1CBZEVAL-AD7891-1CBZ, Evaluation Board for Single Supply, 12-Bit, 454 kSPS ADC |
Analog Devices | Data Conversion | Instrumentation and Measurement, Data Acquisition System, Motion Motor Control, Mobile Internet Device | |||
AN_H_BridgeInside iCoupler Technology: Driving an H-Bridge with ADuM3220 Isolated Gate Drivers |
Analog Devices | Power Drivers | Motion Motor Control, Industrial Inverter | |||
CN-0151 |
Analog Devices | Data Conversion | Power Management, Motion Motor Control, Solenoid Injection, Pulse Oximeter | |||
EVAL-AD7401AEDZEVAL-AD7401AEDZ, AD7401A Evaluation Board of 16-Bit, 20 MSPS ADC for Data Acquisition System |
Analog Devices | Data Conversion | Data Acquisition System, Motion Motor Control | |||
AN25312-Bit ADC, 12-Bit DAC Data Acquisition System for Factory Automation |
Analog Devices | Data Conversion | Industrial Control, Automatic Test Equipment, Factory Automation, Motion Motor Control | |||
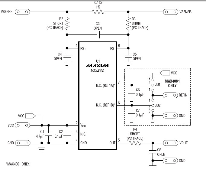
MAX4080EVKIT+ |
Analog Devices | Amplifiers and Comparators | Automotive and Transportation, Backplane Distributed Power, Power Management, Motion Motor Control | |||
EVAL-AD7357EDZ |
Analog Devices | Data Conversion | Data Acquisition System, Motion Motor Control | |||