Filtres
| Description | Lancé par | Pour l'application | Pour les produits finaux | |||
|---|---|---|---|---|---|---|
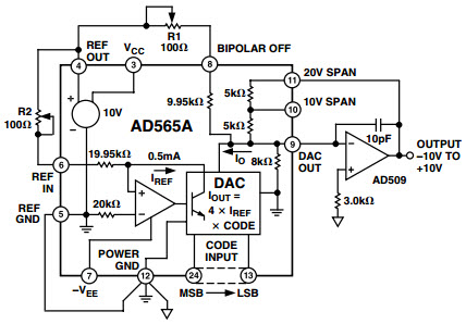
AD566A_Typical ApplicationTypical Application for AD566A High Speed 12-Bit Monolithic Digital to Analog Converter |
Analog Devices | Data Conversion | Measurement Instruments | |||
AD566A_Typical ApplicationTypical Application for AD566A High Speed 12-Bit Monolithic Digital to Analog Converter |
Analog Devices | Data Conversion | Measurement Instruments | |||
AD566A_Typical ApplicationTypical Application for AD566A High Speed 12-Bit Monolithic Digital to Analog Converter |
Analog Devices | Data Conversion | Measurement Instruments | |||
EVAL-AD7656SDZ |
Analog Devices | Data Conversion | Industrial Control, Measurement Instruments | |||
DC2022A |
Analog Devices | Power Supplies | Industrial, Test Equipment, Medical Imaging, Measurement Instruments, Desktop Computer/Server | |||
EVAL-AD5522EBDZ |
Analog Devices | Data Conversion | Instrumentation and Measurement, Automatic Test Equipment, Measurement Instruments | |||
DC1986A |
Analog Devices | Interface | Industrial, Test Equipment, Measurement Instruments | |||
LTC1968-peiLow-Distortion Sine Wave Oscillator with Precise RMS Amplitude Stability |
Analog Devices | Oscillators | Digital Calibration, Measurement Instruments | |||
AD5304_Typical ApplicationTypical Application for Bipolar Operation with the AD5304 8-Bit DAC |
Analog Devices | Data Conversion | Measurement Instruments, Battery Powered Instrument, Precision Instruments, Process Control | |||
AD5302_Typical ApplicationTypical Application for AD5302 Dual, 8-Bit Buffered Digital to Analog Converter |
Analog Devices | Data Conversion | Measurement Instruments, Battery Powered Instrument | |||
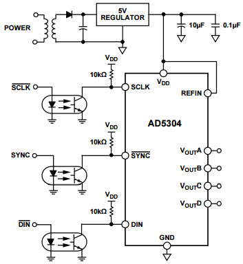
AD5304_Typical ApplicationTypical Application for AD5304 8-Bit DAC in an Opto-Isolated Interface |
Analog Devices | Data Conversion | Measurement Instruments, Battery Powered Instrument, Precision Instruments, Process Control | |||
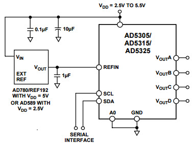
AD5315_Typical ApplicationTypical Application for AD5315 4-buffered 10-bit DAC in 10-lead MSOP |
Analog Devices | Data Conversion | Measurement Instruments, Battery Powered Instrument, Process Control | |||
AD5304_Typical ApplicationTypical Application for AD5304 8-Bit DAC for Window Detection |
Analog Devices | Data Conversion | Measurement Instruments, Battery Powered Instrument, Precision Instruments, Process Control | |||
AD5312_Typical ApplicationTypical Application for AD5312 Dual, 10-Bit Buffered Digital to Analog Converter |
Analog Devices | Data Conversion | Measurement Instruments, Battery Powered Instrument | |||
AD5314_Typical ApplicationTypical Application for AD5314 10-Bit DAC Using External Reference |
Analog Devices | Data Conversion | Measurement Instruments, Battery Powered Instrument, Precision Instruments, Process Control | |||
AD5314_Typical ApplicationTypical Application for AD5314 10-Bit DAC in an Opto-Isolated Interface |
Analog Devices | Data Conversion | Measurement Instruments, Battery Powered Instrument, Precision Instruments, Process Control | |||
AD5324_Typical ApplicationTypical Application for Bipolar Operation with the AD5324 12-Bit DAC |
Analog Devices | Data Conversion | Measurement Instruments, Battery Powered Instrument, Precision Instruments, Process Control | |||
AD5314_Typical ApplicationTypical Application for Decoding Multiple AD5314 Devices in a System 10-Bit DAC |
Analog Devices | Data Conversion | Measurement Instruments, Battery Powered Instrument, Precision Instruments, Process Control | |||
DC1705B-B |
Analog Devices | Clock and Timing | Wireless Base Station, Measurement Instruments, Broadband Access Power, Ethernet Microwave Radio | |||
AD5337_Typical ApplicationTypical Application for AD5337 Dual, 8-Bit Digital to Analog Converter |
Analog Devices | Data Conversion | Measurement Instruments, Battery Powered Instrument, Process Control | |||