Filtres
| Description | Lancé par | Pour l'application | Pour les produits finaux | |||
|---|---|---|---|---|---|---|
DSOl12F |
Analog Devices | Power Management | Backplane Distributed Power, ATCA Backplane | |||
ADP2441-EVALZADP2441 Step-Down DC to DC Regulator with a wide input voltage range of 4.5 V to 36 V |
Analog Devices | Power Supplies | Power Supplies, Industrial Control, Backplane Distributed Power | |||
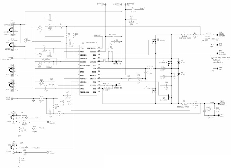
V17N04-06-LTC3813-14-5-GDittmer |
Analog Devices | Power Supplies | Portable, Industrial, Automotive and Transportation, Backplane Distributed Power | |||
LTC3602_Typical Application |
Analog Devices | Power Supplies | Backplane Distributed Power, Portable Instrumentation, Battery Powered Systems | |||
LTC3602_Typical ApplicationTypical Application Circuit for LTC3602EFE, 2.5V, 2.5A Step-Down Regulator, Synchronized to 1.8MHz |
Analog Devices | Power Supplies | Backplane Distributed Power, Portable Instrumentation, Battery Powered Systems | |||
LTC3602_Typical Application |
Analog Devices | Power Supplies | Backplane Distributed Power, Portable Instrumentation, Battery Powered Systems | |||
DC355ALT1959CS8 Demo Board, 4.5A Switch, 500kHz Step-Down Regulator, 5V to 15Vin, 1.8Vout @ 4A |
Analog Devices | Power Supplies | Laptop, Backplane Distributed Power, Battery Charger, Battery Management Unit | |||
DC898A-A |
Analog Devices | Power Supplies | Portable, Notebook, Laptop, Telecom Power Supply, Backplane Distributed Power | |||
DC469B |
Analog Devices | Power Supplies | Processor Power Management, Backplane Distributed Power | |||
DC502A |
Analog Devices | Power Supplies | Backplane Distributed Power, Portable Computers, DSL Modem | |||
DC419ALTC1779ES6 Demo Board, Single or Dual Li-Ion Step-Down to 1.8V @ 250mA |
Analog Devices | Power Supplies | Cellular Phone, Backplane Distributed Power, Portable Computers, Wireless Modem, Scanners | |||
DC769A |
Analog Devices | Power Supplies | Portable, Personal Digital Assistant, Notebook, Laptop, Backplane Distributed Power | |||
AN4517 |
Analog Devices | Amplifiers and Comparators | Automotive and Transportation, Backplane Distributed Power, Power Management, Motion Motor Control | |||
DC310BLT1616ES6 Demo Board, 1.4MHz Step-Down Switching Regulator in SOT-23 |
Analog Devices | Power Supplies | Digital Camera, Backplane Distributed Power | |||
DC964ALT3501EFE Demo Board, Dual Monolithic Step-Down Switching Regulator |
Analog Devices | Power Supplies | Processor Power Management, Backplane Distributed Power, DSL Modem, Cable Modem | |||
DC2056ADC2056A, Demonstration Board using LTC3637EMSE High Efficiency 76V, 1A Step-Down Converter |
Analog Devices | Power Supplies | Portable, Automotive and Transportation, Industrial Control, Backplane Distributed Power, Battery Charger, Portable Medical Devices, Military and Avionics Imaging | |||
DC899ALTC3728LXCUH Demo Board, 2-Phase Dual Output High Efficiency Power Supply |
Analog Devices | Power Supplies | Portable, Notebook, Laptop, Telecom Power Supply, Backplane Distributed Power | |||
DC203 |
Analog Devices | Power Supplies | Cellular Phone, Notebook, Laptop, Backplane Distributed Power, Wireless Modem | |||
DC1289ALTC3879EUD Demo Board, Fast, Wide Operating Range No RSENSE Step-Down Controller |
Analog Devices | Power Supplies | Backplane Distributed Power, Embedded PC, Telecom Infrastructure | |||
DC1235ALTC3826EG Demo Board, 30uA IQ, Dual, 2-Phase Synchronous Step-Down Controller |
Analog Devices | Power Supplies | Automotive and Transportation, Backplane Distributed Power | |||